巴卡漫画
English
|
联系我们
|
加入收藏
|
设为巴卡漫画
巴卡漫画
巴卡漫画概况
巴卡漫画简介
历史沿革
机构设置
党政机构
教学机构
现任领导
历任领导
教授委员会
师资力量
师资队伍概况
博士后
退休教师名单
人才培养
本科生培养
研究生培养
一流课程建设
科学研究
科研基地
成果奖励
科研团队
学术刊物
项目公示
学生工作
学工动态
学工介绍
思政教育
学生组织
规章制度
党群工作
党建动态
理论学习
党风廉政
统战工作
离退休工作
标杆院系
职工之家
工会概况
组织机构
工会活动
双代会专题
巴卡漫画 110周年庆
校友天地
本科生名册
研究生名册
校友动态
巴卡漫画 教育基金会
网上办公
会议室预约
巴卡漫画 测试中心
下载专区
联系我们
巴卡漫画新闻
巴卡漫画公告
学术报告
党的思想建设
党纪学习教育
党的二十大专题
党的十九大专题
党的十八大专题
党的群众路线
党风廉政建设
不忘初心 牢记使命
众志成城抗击疫情
党史学习教育专栏
疫情防控期间教学专栏
师德师风
学习贯彻习近平新时代中国特色社会主义思想主题教育
深入贯彻学习党的二十届三中全会精神
深入贯彻中央八项规定精神学习教育
实验室安全
实验室安全
资料下载
科研进展
人才培养
巴卡漫画
>
人才培养
>
本科生培养
>
教学工作简报
> 正文
本科生培养
- 本科专业介绍
- 教学工作简报
研究生培养
- 研究生培养
- 教学工作简报
- 研究生招生及授位
一流课程建设
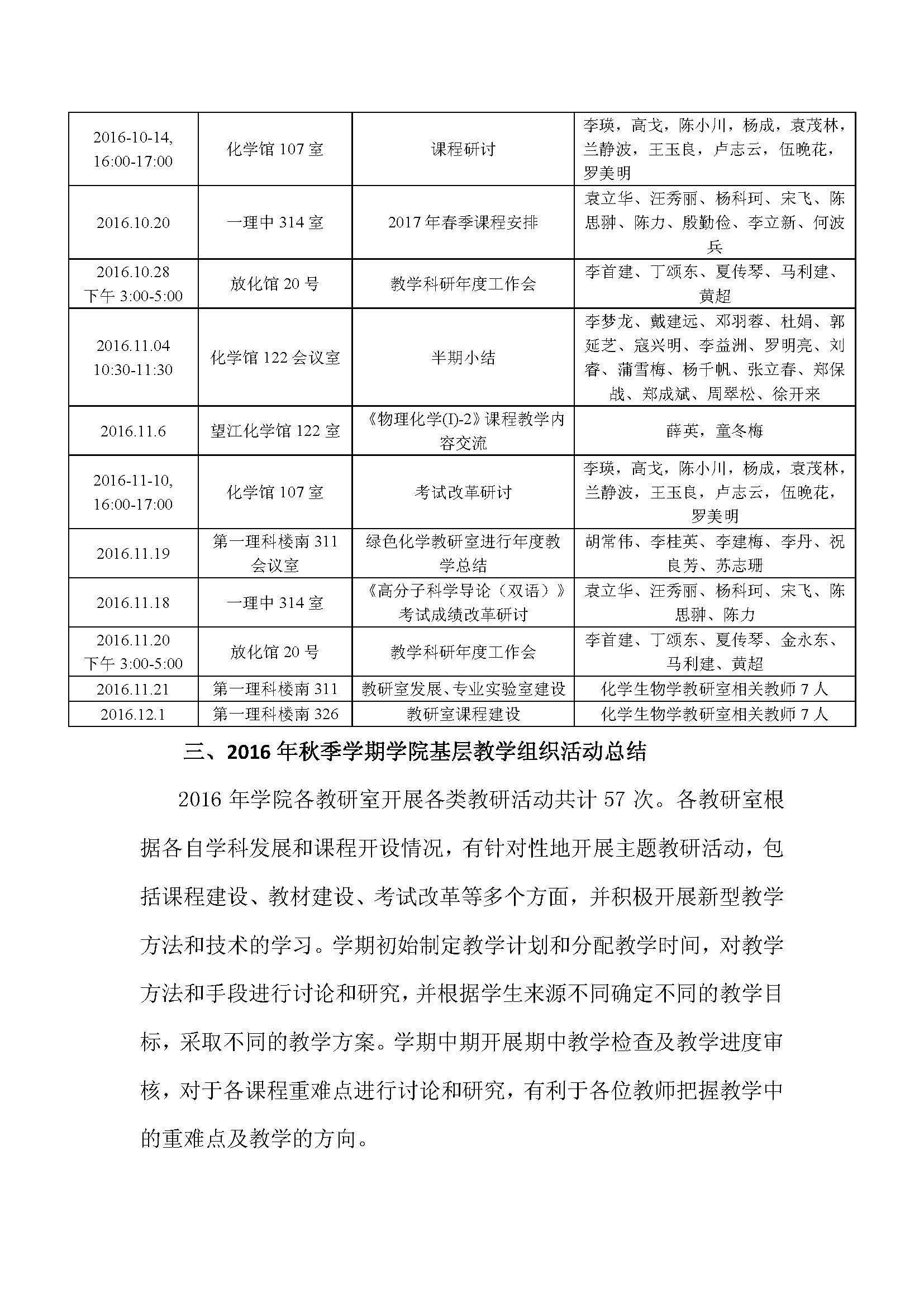
基层教学活动简报-4
访问量:
发布时间:2016-12-01
巴卡漫画
上一条:
督导组工作简报-2
下一条:
学院教学质量评价和改进工作简报-5
【
关闭
】